您现在的位置:首页 > 新民头条 > 新民社会 > 正文

考生无24小时内核酸阴性证明错过招聘笔试,央行上海总部回应

来源:澎湃新闻     编辑:倪彦弘     2022-08-03 10:43 | |

  7月31日上午9:30,中国人民银行分支机构和部分所属单位2022年度人员录用笔试上海考区正式开考。在上海东海职业技术学院考点,多名考生因没有24小时内核酸阴性证明,未能进入考场。

  7月31日下午,上海东海职业技术学院考点正门口。 澎湃新闻见习记者 徐祯曜图

  根据中国人民银行人事司7月12日发布的重启招考笔试公告,考生应提供考前48小时内采样的核酸检测阴性报告。

  7月13日,中国人民银行上海总部通过官网发布《2022年上海考区考生疫情防控须知》,要求考生考前完成“3天2检”,其中考前24小时内进行1次核酸检测。

  多名考生未注意到中国人民银行上海总部官网发布的最新防控须知,依然按照准考证所要求的“提供考前48小时内核酸阴性报告”前往考场,错失考试机会。

  亦有考生担心此次缺考影响后续报考。2022年央行招考公告显示,“无故缺考人员下一年度将不能继续报考。”

  对此,中国人民银行上海总部考务咨询工作人员8月2日回复,会对疫情防控原因未能进入考场的考生予以备注,不影响继续报考。

  防疫要求:核酸阴性报告要求从考前48小时内改为考前24小时内

  7月31日下午,澎湃新闻(www.thepaper.cn)记者来到位于上海市闵行区虹梅南路6001号的上海东海职业技术学院,此时当天考试已全部结束。学校门卫告诉记者,该考点共安排约千名考生。“今天来考试的考生大部分都顺利进去了,但有约摸三五十位考生因为没有24小时核酸阴性证明,被拦在了外面。”该门卫表示,有考生见现场协商无果,还打电话报了警。按照防疫要求,无24小时核酸阴性证明的考生未能进入考场。

  2月17日,中国人民银行发布中国人民银行分支机构和部分所属单位2022年度人员录用招考(招聘)公告。 网站 截图

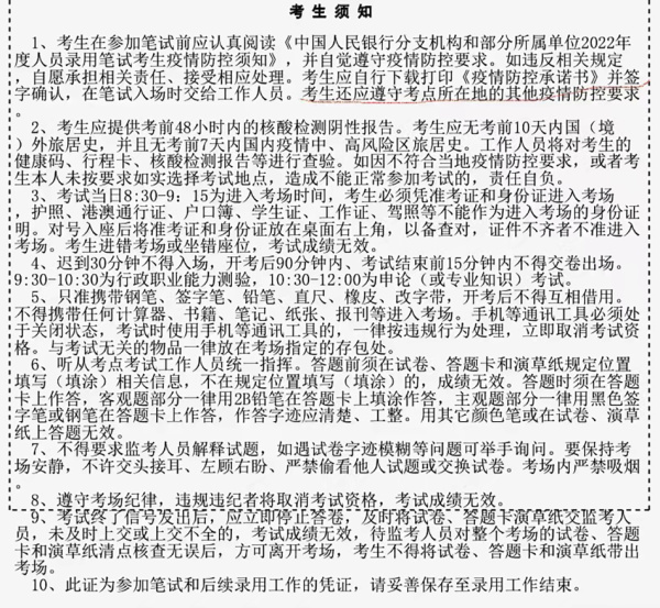
  记者查询考试公告发现,2022年2月17日,中国人民银行发布中国人民银行分支机构和部分所属单位2022年度人员录用招考(招聘)公告要求:“报考人员应密切关注当地疫情形势和防控措施,慎重选择考试地点,提前做好行程规划,确保符合当地疫情防控要求。报考人员应提供考前48小时内采样的核酸检测阴性报告,同时,无考前21天内国(境)外旅居史,无考前14天内国内中高风险地区旅居史。招考单位将对报考人员的健康码、行程卡、核酸检测报告等进行查验。如因不符合当地疫情防控要求,或者考生本人未按要求如实选择考试地点,造成不能正常参加考试的,责任自负。”

  上述公告文末还有4份附件,其中附件3《疫情防控须知》对考生核酸阴性报告要求的时间为“考试前48小时内采样”,并在文末指出“考生还应遵守考点所在地的其他疫情防控要求,若本防疫须知有关要求与考点所在地疫情防控要求不同,以后者为准,具体由当地人民银行分支机构另行通知,请广大考生密切关注考点所在地人民银行分支机构官网等渠道的相关通知”。

  7月12日,中国人民银行发布重新启动中国人民银行分支机构和部分所属单位2022年度人员录用招聘笔试工作的公告。网站 截图

  3月11日,中国人民银行发布笔试延期公告称,“根据当前疫情形势及防控要求,原定于2022年3月19日组织的笔试延期举行。”

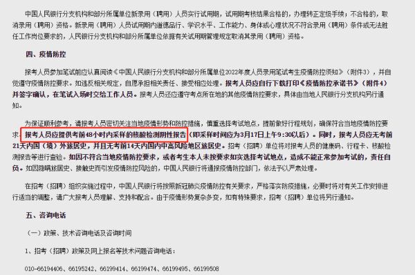
  7月12日,中国人民银行发布重新启动中国人民银行分支机构和部分所属单位2022年度人员录用招聘笔试工作的公告。涉及疫情防控的内容中,对核酸检测阴性报告的要求是48小时内。公告附件1同时提到,“考生还应遵守考点当地的其他疫情防控和考务要求,若本防控须知有关要求与考点当地疫情防控要求不同,以后者为准,具体由当地人民银行分支机构另行通知,请广大考生密切关注考点当地人民银行分支机构官网等渠道的相关通知。”

  7月13日,中国人民银行上海总部发布2022年上海考区考生疫情防控须知。网站 截图

  7月13日,中国人民银行上海总部又在其官网(shanghai.pbc.gov.cn)发布了一份“2022年上海考区考生疫情防控须知”,要求“所有参加考试的考生须于考前3天内在本市进行2次核酸检测,间隔至少24小时,其中考前24小时内进行1次核酸检测(即采样时间应为7月30日上午9:30以后),均为阴性后方可参加考试”。

  央行上海总部:因疫情防控未能进入考场的考生不算无故缺考

  但还是有部分考生没有在考前注意到中国人民银行上海总部发布的“3天2检”以及考前24小时内进行一次核酸检测的要求。

  网名为“一位大写的袁小姐”的考生由于没有24小时核酸阴性证明,7月31日未能在上海东海职业技术学院考点入场参加考试。该考生表示,开放准考证打印后,自己于7月28日从中国人民银行官网(www.pbc.gov.cn)下载打印了准考证。准考证考生须知要求48小时核酸阴性报告,于是她于7月29日下午6时左右做了核酸检测。并且,因为自己报考的并不是中国人民银行在上海的职位,没有想到去中国人民银行上海总部的官网查看考试相关防疫信息。

  记者还联系到了另外几名当天未能入场考试的考生,他们都表示未及时查看最新发布的考场防疫要求,导致错过了做24小时核酸检测的时间节点。

  错过考试的考生认为,“3天2检”以及考前24小时内进行一次核酸检测等重要信息,应在准考证上及时更新明确,或通过短信、电话等更直接的方式通知考生。自己备考多时,却因为核酸过期失去考试机会,颇为遗憾。错过今年的考试,不知还有没有机会再申请同样的岗位。

  同时,部分错过考试的考生表示,担心自己可能因无故缺考登上“黑名单”。中国人民银行此前发布的2022年度人员录用招考公告中提到,“已确认参加笔试的考生,如因不可抗力等原因无法参加笔试,请务必于笔试结束后7日内,与考点所在地人民银行分支机构联系说明缺考原因并提供相关证明材料。无故缺考人员下一年度将不能继续报考。中国人民银行还将以适当方式公告无故缺考人员名单。”

  “一位大写的袁小姐”称:“我是高校应届生,错过这次考试对我影响很大,因为明年报考的话,我的应届生身份已经没有了。而且,今年缺考,说不定还会上‘黑名单’,下一年度的考试能不能参加都不知道。虽然那天后来有工作人员登记了我们这些缺考考生的信息,说是不会算作无故缺考,但最后结果我们也没法知道,感觉很不踏实。”

  记者又询问了多名7月31日顺利入场参加考试的考生。有考生表示,中国人民银行官网招聘信息及考生准考证确实都是要求48小时内核酸阴性证明,但在准考证的考生须知部分也标明“考生应遵守考点所在地的其他疫情防控要求”,由此其在考前查阅了中国人民银行上海总部官网,看到了最新的防控须知。

  准考证上的考生须知显示,考生应遵循考点所在地的其他防疫要求。受访者 供图

  其他顺利参与考试的考生也表示,他们是在查阅中国人民银行上海总部的官网后,得知了所在考场的防疫要求,准备了24小时内核酸阴性证明。关于上海考点的防疫政策,多名考生均表示没有在临近考试前收到相关短信或电话告知。

  就部分考生关心的“自己是否属于无故缺考”,记者多次拨打中国人民银行上海总部考务咨询电话。相关工作人员8月2日回复,7月31日,上海东海职业技术学院考点已有相关负责人员回收这些缺考考生的准考证,后续会作统一处理。“只要当时把准考证签了名字交给我们,就不会被算作无故缺考,我们会统一把你们的信息录入,并且备注‘是因为疫情防控的原因没有进入考场’。不会影响你继续报考的。如果当时没有上交准考证,也可以将姓名、身份证号、报考专业、报考单位及缺考原因写明,并签字发送到我们的邮箱(zhaopin@sh.pbc.gov.cn)。”

  问及今年是否还会有招聘考试安排,上述工作人员表示,目前还没有收到总行的通知,考生可关注中国人民银行总行的官方网站,有消息会第一时间发布。

今日热点

网友评论 小提示:您要为您发表的言论后果负责,请各位遵守法纪注意语言文明
您还能输入300
最新评论 [展开]

新民报系成员|客户端|官方微博|微信矩阵|新民网|广告刊例|战略合作伙伴

新民晚报|新民网|新民周刊|新民晚报社区版

新民晚报数字报|新民晚报ipad版|新民网客户端

关于新民网|联系方式|工作机会|知识产权声明

北大方正|上海音乐厅|中卫普信|东方讲坛|今日头条|钱报网|中国网信网|中国禁毒网|人民日报中央厨房

增值电信业务经营许可证(ICP):沪B2-20110022号|互联网新闻信息服务许可证:31120170003|信息网络传播视听节目许可证:0909381

广电节目制作经营许可证:(沪)字第536号|违法与不良信息举报电话15900430043|网络敲诈和有偿删帖跟帖评论自律管理承诺书

|沪公网安备 31010602000044号|沪公网安备 31010602000590号|沪公网安备 31010602000579号

新民晚报官方网站 xinmin.cn ©2022 All rights reserved